Стабильное протекание бизнес-процессов крайне важно не только для роста и развития, но и для выживания компаний на рынках. Причем касается это предприятий любых отраслей.
Бизнес-процессы – что это?
Бизнес-процессы – поочередная цепочка действий, объединенных общей целью. Примером может быть трудоустройство сотрудников, работа с претензиями клиентов, заключение сделки, формирование заказов.
Любой бизнес-процесс начинается со спроса и завершается его удовлетворением или неудовлетворением. Процессно-ориентированные предприятия заинтересованы в устранении задержек и барьеров, возникающих при выполнении одной процедуры несколькими разными подразделениями.
Для повышения эффективности, бизнес-процессы могут быть разделены на отдельные процедуры и под-процессы, у которых будут собственные атрибуты, также нацеленные на решение задач главного процесса.
Крайне важно формировать цепочку так, чтобы образовывать ценность для потребителей и выключать лишние или просто необязательные активности. Правильно отлаженные бизнес-процессы значительно повышают рентабельность предприятия, увеличивают ценность для потребителя. Могут быть достигнуты разные цели. Например, снижена себестоимость производства продукции или оказания услуги.
Если руководителю фирмы и персоналу каждый день приходится тратить время на решение текущих вопросов, то сил для успешной работы со стратегическими задачами у них может оставаться недостаточно. Именно поэтому наладка и автоматизация системы бизнес-процессов крайне важна для каждой организации.
Важный момент: пока конкуренция в сегменте предприятия недостаточная, платить за неэффективные процессы в конечном итоге приходится потребителю. Но когда конкуренция возрастает, затраты за малую эффективность бизнес-процессов ложатся уже на саму организацию.
Необходимость регламентов: первый шаг создания системы
Первое, что приходит на ум при предложении отладить цепочку бизнес-процессов – это разработка регламентов, по которым они в дальнейшем будут протекать. Крайне важно не только создать, но и впоследствии своевременно пересматривать эти регламенты. Без адаптации под новых кейсы, они могут утратить свою актуальность.
Регламент бизнес-процесса – своеобразный план, перечисляющий и описывающий этапы, которые должен пройти участник (несколько участников) для выполнения бизнес-процессов. Нередко в этом документе прописываются сроки выполнения этапов. Кроме того, в этом плане прописывается система взаимодействия сотрудников и различных подразделений одного предприятия в рамках определенного процесса.
Практические результаты регламентации бизнес-процессов:
- Снижение неоправданных закупок. Контролируемость и прозрачность закупок позволяет своевременно исполнять заявки и экономить оборотные средства, благодаря минимизации расходов на содержание складов, транспортных затрат;
- Выявляются и устраняются основные средства, не нужные в дальнейшем и не участвующие в обороте;
- Сокращается количество случаев простоев на производстве, ранее возникавших из-за деятельности служб обеспечения (ремонтная служба, подразделение энергетиков и т.д. работают эффективнее);
- Появляется установленная и соответствующая законная нормативная база для финансового наказания и материального поощрения сотрудников;
- Разрабатывает полноценный комплект документов, требующихся для управления компанией – внутренние положения, должностные инструкции и другие регламенты;
- Благодаря тому, что процессы регламентированы и проистекают по четкой цепочке в соответствии с установленной базой знаний, новые работники быстрее обучаются и осознают свои трудовые задачи;
- В регламентированных бизнес-процессах есть система для дальнейшего совершенствования процессов и план показателей для управления
- Объемы ошибок, допускаемых при формировании первичной документации и платежных документов, заметно падают;
- Персонал, понимающий, что процессы контролируются руководством, исполняет свою работу более качественно и ответственно;
- Прописанные бизнес-процессы решают проблему дублирования функций сотрудниками и формализуют текущую модель бизнеса.
Но возникает новая сложность. Рано или поздно перед бизнесменом возникнет вопрос: «Как контролировать исполнение регламентов?». Ведь нередко они отслеживаются лишь при наступлении негативных событий. Предположим, когда заказчики или поставщики высказывают претензию. После продолжительного выяснения «кто прав, кто виноват», можно найти виновного и решить проблему.
Однако такой подход нельзя назвать целесообразным и эффективным. Но, к сожалению, около 90% российских компаний сегодня ведут бизнес именно так, теряя репутацию, клиентов, партнеров и, в конечном итоге, прибыль.
Работа с регламентами
Разработка регламентов всегда должна вестись на примере максимальных показателей. Для примера, если одному из специалистов удается достигать в разы лучших результатов, чем его коллегам, необходимо разобраться, как именно это у него получается, и, регламентировав знания, передать «секретный рецепт» остальным работникам.
Требуемые результаты осуществленных бизнес-процессов должны быть прописаны так, чтобы их можно было привести в цифровой вид. Предположим, в течение месяца нужно заключить 50 соглашений или сделать 120 завершающихся покупкой или заказом услуг звонков.
Вручную регламентировать бизнес-процессы достаточно сложно. В особенности, если речь идет о крупных компаниях с сотнями и тысячами работников, разветвленной сетью подразделений. Есть несколько систем программного обеспечения, позволяющих зафиксировать и визуализировать регламенты не только в бумажной форме. Рассмотрим наиболее актуальные варианты, позволяющие сыграть на опережение, сделать структуру планов-описаний наиболее логичной и интуитивно понятной.
BPM-системы
Business Process Management – система, лишенная всех перечисленных выше минусов, но предлагающая все названные преимущества. С ее помощью можно формировать структурированную цепь рабочих задач с ответственными лицами и сроками на исполнение. Если цепочка прервется – кто-то из сотрудников допустит отклонение, BPM автоматически и моментально проинформирует об этом руководителя (главбуха, начальника подразделения, другое заранее назначенное ответственное лицо).
С инструментами BPM бизнес-процессы на предприятии протекают контролируемо и прозрачно. Поэтому можно действовать на опережение и не допускать наступления неблагоприятных ситуаций.
БИТ.BPM
Разработчиком модуля БИТ.BPM, позволяющим раз и навсегда уйти от ручного управления, является компания «Первый Бит». Система направлена на то, чтобы быстро и эффективно автоматизировать бизнес-процессы, избавив сотрудников и руководителей предприятий от ежедневной «текучки».
Основные достоинства:
- BPM-система анализирует выполнение бизнес-процессов непосредственно в 1С. Управлять и анализировать их возможно из учетной системы 1С;
- Программа отслеживает события учетной системы и уведомляет о них ответственное лицо. Для примера, при возникновении просроченной дебиторской задолженности, она направляет уведомление назначенному сотруднику (допустим, менеджеру, заключившему сделку, по которой образовалась задолженность);
- Софт успешно функционирует в одном окне с 1С. Благодаря этому плюсу, дублирование информации, отнимающее ценное рабочее время и потенциально опасное из-за риска совершить ошибку при переносе данных, не нужно.
Программное решение БИТ.BPM учитывает события и запускает заданные действия в момент их наступления. Поэтому человеческий фактор полностью исключен. Автоматизация бизнес-процессов с модулем максимальная.
Обратите внимание: компания «Первый Бит» предлагает бесплатные консультации экспертов по любым вопросам автоматизации предприятий. Для получения ценной информации достаточно связаться со специалистами фирмы – онлайн или по телефону.
Необходимость автоматизации
Задуматься о внедрении модуля БИТ.BPM «жизненно» необходимо в том случае, если:
- Вы хотите избавить себя и своих сотрудников от решения повседневных вопросов. Но при этом желаете, чтобы текущие задачи выполнялись быстро и эффективно, без риска ошибок;
- Вы превратились из бизнесмена воспитателя или надзирателя для своего персонала, и вынуждены лично контролировать буквально каждую операцию и отвечать на одни и те же вопросы о бизнес-процессах;
- На планерки у вас уходит больше времени, чем на непосредственную работу;
- Вы понимаете, что сотрудники регулярно ошибаются, решая однотипные задачи, или даже откровенно саботируют работу, но контролировать это не можете;
- Ваши указания не выполняются или выполняются, но не вовремя. И отыскать виновника нарушений невозможно.
Автоматизация бизнес-процессов позволяет увеличить эффективность работы компании на каждом этапе.
Примеры автоматизированных процессов
Мы рекомендуем вам обратить внимание на систему БИТ.BPM, в том числе потому, что она работает всесторонне и комплексно, давая возможность получить положительные результаты в любом, без преувеличения, бизнес-процессе.
Примеры выгоды автоматизации для разных бизнес-процессов:
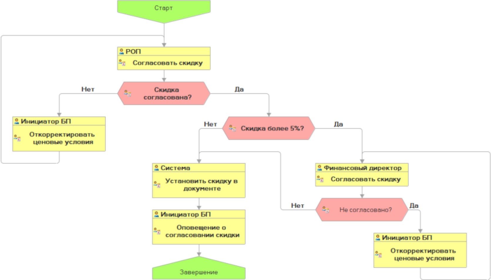
- Работа с претензиями
Обработка жалоб клиентов, партнеров, поставщиков и других контрагентов занимает минимум времени.
Быстрая обработка обращений увеличивает лояльность клиентов. Единая база знаний позволяет снизить количество претензий.

- Контроль дебиторской задолженности
«Вручную» следить за возникновением и состоянием (не оплачена, долг погашен) дебиторской задолженности больше не нужно. Программа позволяет предупредить возникновение кассовых разрывов и увеличить возвратность ДЗ.
Последнее достигается благодаря тому, что уведомленный о долге сотрудник может приступить к необходимым действиям. Кроме того, само ПО может выполнить эти действия за него, например, направить должнику сообщение с напоминаем о задолженности.

- Наладка взаимодействия между подразделениями
С помощью софта можно разделить зоны ответственности подразделений и сократить сроки согласований. Также можно полностью уйти от бумажного документооборота, модернизировав предприятие.

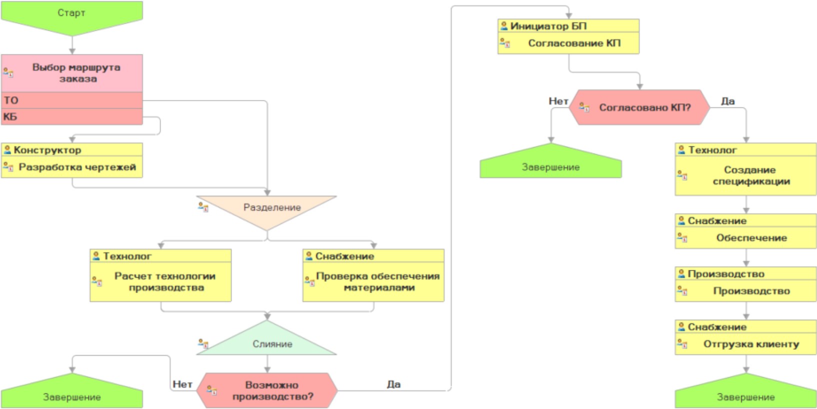
- Исполнение заказов
Управлять жизненным циклом заказа – от проявления потребительского интереса до отправки продукта, вручную больше не требуется. Система будет оповещать об изменении статуса сделки. Например, указывать на проведение оплаты за товар
Время исполнения заказов будет уменьшено, появится возможность масштабировать бизнес. Рабочие процессы станут максимально прозрачными и понятными для сотрудников. В конечном итоге лояльность со стороны клиентов повысится, доход возрастет. Модуль позволит выйти из операционки.

- Трудоустройство
Достижимые выгоды в этом бизнес-процессе: повышение скорости адаптации новых сотрудников, сокращение кадровой текучки, создание кадрового резерва, рост лояльности со стороны персонала и партнеров, усиление HR-бренда организации.

Важно: софт БИТ.BPM имеет открытый исходный код и позволяет осуществлять гибкую настройку программы в соответствии с требованиями заказчика и спецификой его предприятия..
Заказать демонстрацию решения с экспертами в области автоматизации бизнес-процессов можно прямо сейчас, заполнив форму ниже.